Monte Carlo Method -random numbers (basic algorithm)

The Monte Carlo method is a technique that uses random numbers to solve complex problems. For example, consider the following types of problems: These problems can be difficult to solve analytically. The Monte Carlo method involves performing experiments using a large number of randomly generated numbers and making statistical estimations based on the results. Origin of the name: It’s named… Read More »

Hash Table Search(basic algorithm)

Hash table search is an algorithm for efficiently searching data. Instead of looking sequentially like in a regular array, it uses a “hash function” to convert the data into an “index” where the data is stored, enabling fast access. Imagine: Let’s consider finding a book in a library. How Hash Table Search Works Code Explanation Advantages & Disadvantages… Read More »

Binary Search (A simple algorithm)

Binary search is a very efficient method for finding a specific value within a sorted list of data. Think of it like looking up a word in a dictionary. Specific Steps: Advantages: Disadvantages: In Summary: Binary search is a powerful algorithm for efficiently finding a specific value within sorted data. Understanding the dictionary analogy can help you grasp how… Read More »

Period (T) and Frequency (f) – A Simple Explanation

Period (T) Frequency (f) Relationship Period and Frequency are inversely proportional to each other. They are related by the following formulas: f=1T T=1f Feature Period (T) Frequency (f) Meaning Time for one cycle Cycles per second Unit Seconds (s) Hertz (Hz) Relationship T = 1/f f = 1/T Analogy: “By the way, ocean waves travel through water, and… Read More »

Sum of natural numbers

Calculate the Σ symbol expression that represents the sum of natural numbers using NumPy. What is NumPy? NumPy is a Python library for numerical computation. It’s particularly strong in array operations (vectors and matrices) and allows for fast calculations. We can efficiently perform calculations like summing natural numbers. Code Explanation Why isn’t the end value included? There are… Read More »

Solving Linear Equations with SymPy (For Beginners)

SymPy allows you to easily solve linear equations as follows: 2x+3=7 Defining the Equation and Declaring Variables Describe the equation you want to solve in SymPy and declare the variables you will be using. This code does the following: This code does the following: This result indicates that the solution to the equation 2x + 3 = 7 is x =… Read More »

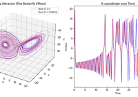
Chaos theoryⅡ

When you hear the term chaos theory, it sounds like a complex, unmanageable world of mathematics, but in fact it is at work behind the scenes of familiar phenomena and the infrastructure that supports our daily lives. Chaos theory is a field of study that discovers consistent rules and patterns in complex phenomena that may at first glance appear… Read More »

Chaos theoryⅠ

Simply put, chaos theory deals with “behavior that follows set rules but becomes nearly impossible to predict over the long term.” It’s not “completely random” like rolling dice; rather, it has a cause-and-effect formula (determinism), yet the future remains unpredictable. 1) Three Key Features to Understand First① Determinism (fixed rules) It’s a world in which the same conditions… Read More »