Category Archives: Learnings

Learnings

Solving Linear Equations with SymPy (For Beginners)

SymPy allows you to easily solve linear equations as follows: 2x+3=72x + 3 = 7 Defining the Equation and Declaring Variables Describe the equation you want to solve in SymPy and declare the variables you will be using. This code does the following: This code does the following: This result indicates that the solution to the equation 2x… Read More »

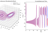
Chaos theoryⅡ

When you hear the term chaos theory, it sounds like a complex, unmanageable world of mathematics, but in fact it is at work behind the scenes of familiar phenomena and the infrastructure that supports our daily lives. Chaos theory is a field of study that discovers consistent rules and patterns in complex phenomena that may at first glance… Read More »

Chaos theoryⅠ

Simply put, chaos theory deals with “behavior that follows set rules but becomes nearly impossible to predict over the long term.” It’s not “completely random” like rolling dice; rather, it has a cause-and-effect formula (determinism), yet the future remains unpredictable. 1) Three Key Features to Understand First① Determinism (fixed rules) It’s a world in which the same conditions… Read More »

Something mysterious – the world of mathematics

The Mathematics of the Mandelbrot SetThe Mandelbrot set is a famous example of Chaos Theory and fractal geometry. Python code for the Julia Set Python Implementation for Julia Set This script generates a classic, aesthetically pleasing Julia set using